เทคนิคการใช้ผังกราฟิก
1.ผังความคิด (A Mind Map)
1.ผังความคิด (A Mind Map)
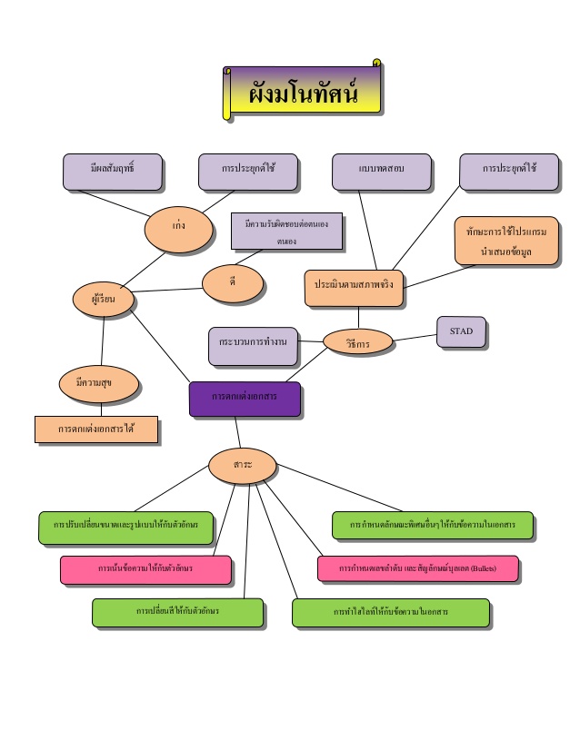
2.ผังมโนทัศน์ (A Concept
map)
3.ผังแมงมุม (A Spider
Map)
4.ผังก้างปลา (A fish borne
Map)
5.ผังความคิด (A Mind Map)
เป็นการแสดงความสัมพันธ์ของสาระหรือความคิดต่างๆให้เห็นในภาพรวม
โดยใช้เส้น คํา ระยะห่างจากจุดศูนย์กลาง สี เครื่องหมาย รูปทรงเรขาคณิต และภาพ
แสดงความหมาย และความเชื่อมโยงของความคิดหรือสาระนั้นๆ
มีขั้นตอนหลักๆ ในการทำดังนี้
1.1 เขียนความคิดรวบยอดหลักไว้ตรงกลาง แล้วแตกสาขาออกไปเป็นความคิดรวบยอดย่อยๆ
1.2 เขียนคำที่เป็นตัวแทนความหมายของความคิดนั้นๆลงไป และใช้รูปทรงเรขาคณิตแสดง ระดับของคำ คำใดอยู่ในขอบเขตหรือระดับเดียวกัน ใช้รูปทรงเรขาคณิตเดียวกันล้อมกรอบคำนั้น
1.3 ลากเส้นเชื่อมโยงความคิดเพื่อแสดงความสัมพันธ์ของความคิดต่างๆ อาจเป็นเส้นตรง โค้ง ลูกศร เส้นประ
1.4 ใช้สัญลักษณ์ต่างๆ เป็นตัวแทนความหมายของ ความคิดและความรู้สึกต่างๆ
1.5 สร้างผังความคิดให้สมบูรณ์ ตามความเข้าใจของตน
1.1 เขียนความคิดรวบยอดหลักไว้ตรงกลาง แล้วแตกสาขาออกไปเป็นความคิดรวบยอดย่อยๆ
1.2 เขียนคำที่เป็นตัวแทนความหมายของความคิดนั้นๆลงไป และใช้รูปทรงเรขาคณิตแสดง ระดับของคำ คำใดอยู่ในขอบเขตหรือระดับเดียวกัน ใช้รูปทรงเรขาคณิตเดียวกันล้อมกรอบคำนั้น
1.3 ลากเส้นเชื่อมโยงความคิดเพื่อแสดงความสัมพันธ์ของความคิดต่างๆ อาจเป็นเส้นตรง โค้ง ลูกศร เส้นประ
1.4 ใช้สัญลักษณ์ต่างๆ เป็นตัวแทนความหมายของ ความคิดและความรู้สึกต่างๆ
1.5 สร้างผังความคิดให้สมบูรณ์ ตามความเข้าใจของตน
2. ผังมโนทัศน์ (A
Concept map)
เป็นการแสดงมโนทัศน์หรือความคิดรวบยอดใหญ่ไว้ตรงกลาง และแสดงความสัมพันธ์ ระหว่างมโนทัศน์ใหญ่และย่อยตามลำดับขั้น ด้วยเส้นเชื่อมโยง
เป็นการแสดงมโนทัศน์หรือความคิดรวบยอดใหญ่ไว้ตรงกลาง และแสดงความสัมพันธ์ ระหว่างมโนทัศน์ใหญ่และย่อยตามลำดับขั้น ด้วยเส้นเชื่อมโยง
3.ผังแมงมุม (A
Spider Map)
เป็นการแสดงมโนทัศน์อีกรูปแบบหนึ่ง ซึ่งมีลักษณะคล้ายใยแมงมุม
เป็นการแสดงมโนทัศน์อีกรูปแบบหนึ่ง ซึ่งมีลักษณะคล้ายใยแมงมุม
4. ผังก้างปลา (A
fish borne Map)
เป็นผังที่แสดงสาเหตุของปัญหาซึ่งมีความซับซ้อน ช่วยทำให้เห็นสาเหตุหลักและสาเหตุ ย่อยที่ชัดเจน
เป็นผังที่แสดงสาเหตุของปัญหาซึ่งมีความซับซ้อน ช่วยทำให้เห็นสาเหตุหลักและสาเหตุ ย่อยที่ชัดเจน
อ้างอิง
พิจิตรา ธงพานิช. วิชาการออกแบบและการจัดการเรียนรู้ในชั้นเรียน. นครปฐม : โรงพิมพ์มหาวิยาลัยศิลปากร วิทยาเขตพระราชวังสนามจันทร์, 2560.
ที่มา : http://www.bs.ac.th/2548/e_bs/G1/panida/pagea.htm. แผนผังความคิด. เข้าถึงเมื่อ 3 มีนาคม 2561.
ที่มา : https://www.slideshare.net/589907/5-24440748. ผังมโนทัศน์. เข้าถึงเมื่อ 3 มีนาคม 2561.
ที่มา : https://sites.google.com/site/thinkcon3unit1/title-unit-3/unit-3-3content. ผังแมงมุม. เข้าถึงเมื่อ 3 มีนาคม 2561.
ที่มา : http://59070337g5.blogspot.com/2016/10/blog-post_50.html. ผังก้างปลา.เข้าถึงเมื่อ 3 มีนาคม 2561.




ไม่มีความคิดเห็น:
แสดงความคิดเห็น